Sledovač signálů Tesla BS367
Na článku se pracuje ...
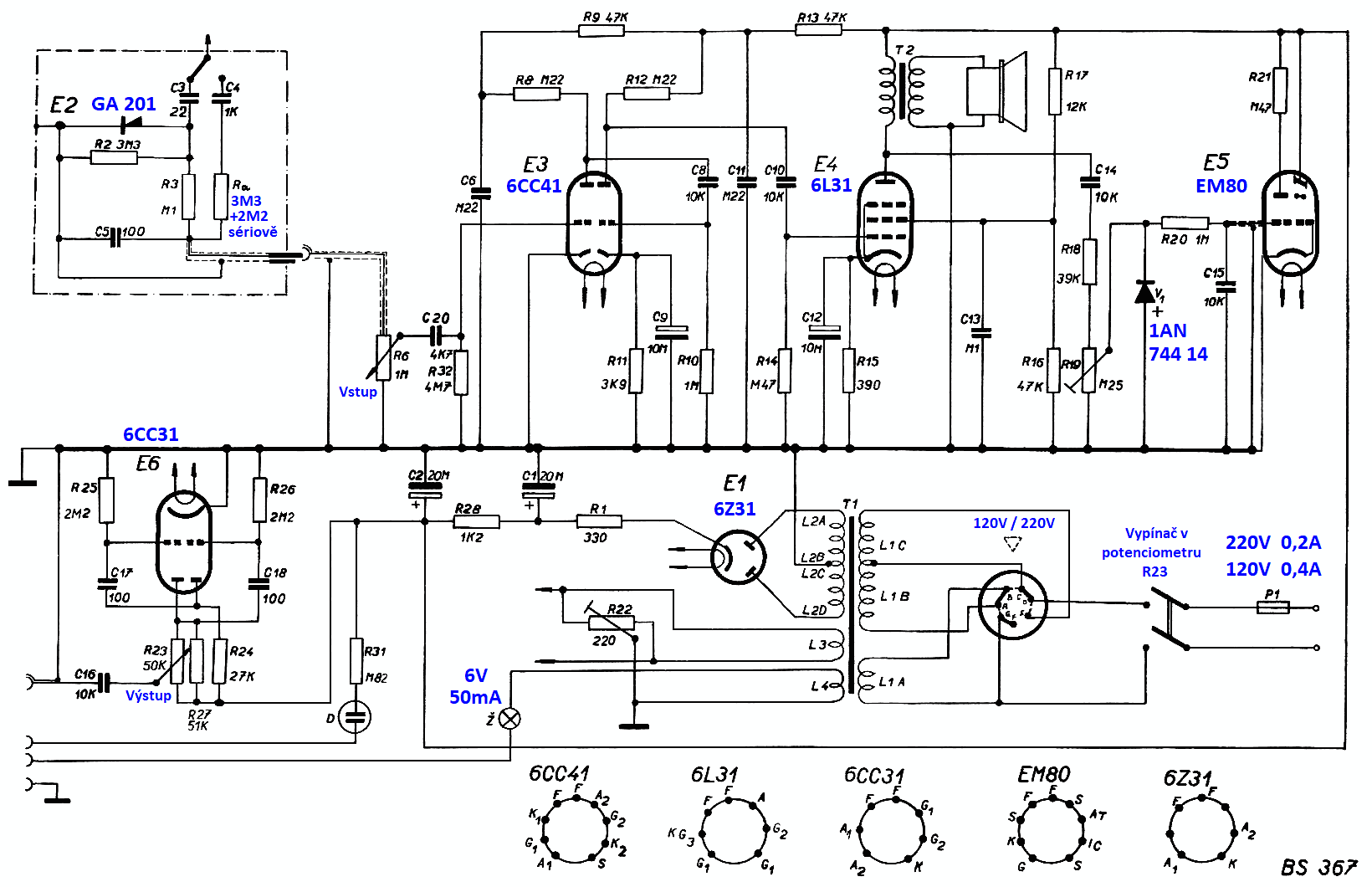
Přístroj je osazen elektronkami:
1x dvoucestný usměrňovač 6Z31
1x dvojitá trioda 6CC41
1x koncová svazková tetroda 6L31
1x indikátor vyladění EM80, v některých kusech nahrazen sovětským ekvivalentem 6E1P (6Е1П), v některých kusech je mírně odlišný EM81
1x dvojitá trioda 6CC31, v některých kusech nahrazena sovětským ekvivalentem 6N15P (6Н15П)

Sledovač signálů Tesla BS367 - schéma verze I (starší, hodnoty z řady R10, přepínač pro volbu zkoušečky doutnavkou/žárovkou).

Sledovač signálů Tesla BS367 - schéma verze II (novější, hodnoty z řady E12, zkoušečka doutnavkou/žárovkou volena zapojením banánku do příslušné zdířky).
Zrestaurovaný sledovač signálů Tesla BS367

Sledovač signálů Tesla BS367 - zrestaurovaný a plně funkční.

Zrestaurovaný a plně funkční sledovač signálů Tesla BS367 v provozu.

Sledovač signálů Tesla BS367 - zrestaurovaný a plně funkční, elektronky pěkně žhaví (z E6 sundán kryt).

Sledovač signálů Tesla BS367 - zrestaurovaný a plně funkční, po nasazení krytu na E6.

Sledovač signálů Tesla BS367 - po zaskřínění.

Sledovač signálů Tesla BS367 - zadní strana se štítky.
Sledovač signálů Tesla BS367 během restaurování

Rozebraný sledovač signálů Tesla BS367

Šasi sledovače signálů Tesla BS367 zepředu

Šasi sledovače signálů Tesla BS367 zepředu zprava

Šasi sledovače signálů Tesla BS367 zepředu zleva

Šasi sledovače signálů Tesla BS367 zezadu

Šasi sledovače signálů Tesla BS367 zezadu zprava

Šasi sledovače signálů Tesla BS367 zezadu zleva

Šasi sledovače signálů Tesla BS367 zespodu

Šasi sledovače signálů Tesla BS367 zespodu zprava

Šasi sledovače signálů Tesla BS367 zespodu zleva

Šasi sledovače signálů Tesla BS367 zespodu od zadní strany
Sledovač signálů Tesla BS367 před restaurováním

Sledovač signálů Tesla BS367 před restaurováním - zepředu. Chybí knoflíky, kontrolky rozbité.

Tesla BS367 před restaurováním - shora. Dost žalostný stav. Vše špinavé, rezavé, pavouci a pavučiny.
Kromě toho asi spadl, protože se utrhl reproduktor a volně lítal uvnitř. Původní plátno je roztrhané.

Sledovač signálů před restaurováním - zezadu. Všimněte si výstupního trafa, které je po pádu křivě! Kožené držadlo zcela shnilo.

Sledovač signálů Tesla BS367 - ráj pavouků a prachu. Bakelitové pojistkové pouzdro rozlomené.

Sledovač signálů Tesla BS367. Volně létající reproduktor pokácel elektronky jako kuželky.

Sledovač signálů Tesla BS367 před restaurováním - šasi zespodu. Další pavoučí domeček.
Přidáno: 30. X. 2024
zpět na úvodní stránku