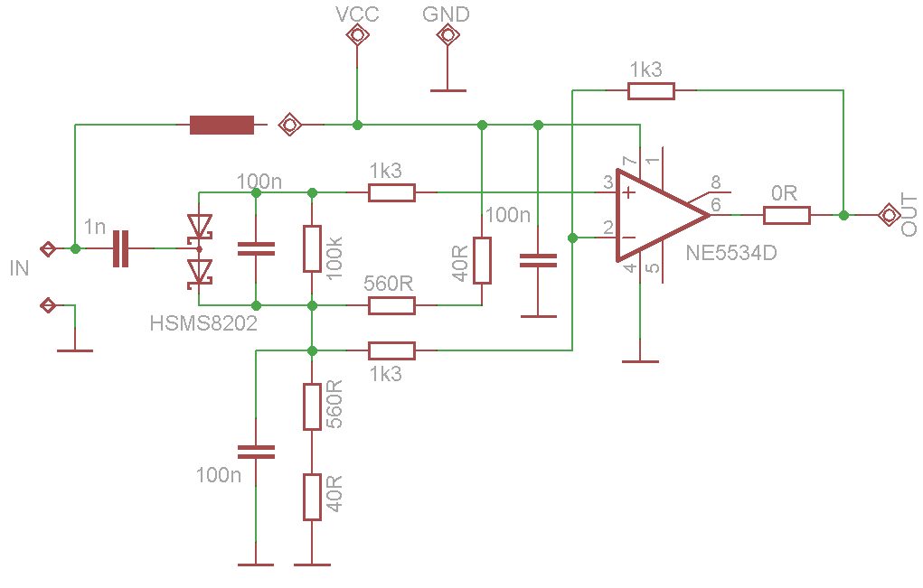
Pánové, dnes jen jedna rychlovka - Netušíte v jakém programu je kresleno tohle schéma?
http://black-hole.cz/public/schema12g.jpg
Raz som mal Eagle nainštalovaný a snažil som sa s ním pracovať ale.. nedopadlo to dobre je to somarina - a teraz všetci do mňa 
(pro FEL ČVUT positiv)

Jenom verze 3 a nižší blbě rasterizovaly text, ale pak to opravili. Můžou v tom vadit jedině origin kříže které ve schematu nejdou vypnout, nicméně při tisku ani při exportu obrázku se nevykreslí.


