BS275 power supply was manufactured by Tesla Brno national enterprise, approx. in the 1950s - 1970s. It was mainly used to power vacuum tube circuits,
in repair practice, electrotechnical industry, in laboratories, during research and development work. It has 3 separate sections, each with its own power switch.
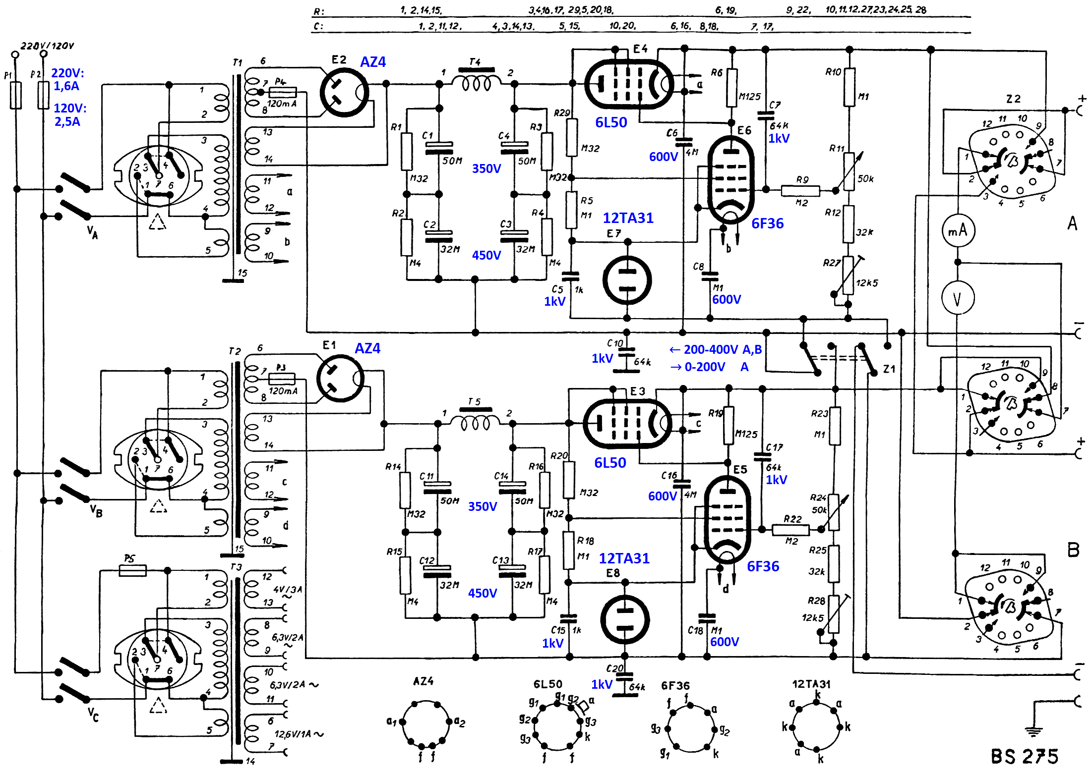
Part A and B are two stabilized DC
sources with a range of 200 - 350 V (in some versions 200 - 400 V) with voltage adjustable using potentiometers, current capability up to 70 mA. The device can be switched to a
0 - 200V range, but only output A can be used in this mode, because section B is used as an internal source of negative voltage required for the regulation circuit of section A.
Sources A and B can be connected in series to obtain a voltage of 400 - 700 (800) V. They can also be connected in parallel to double the load current up to 140 mA
(up to 120 mA for 200 - 240 V output voltage), but this mode requires external resistors 50 - 100 Ω to evenly distribute the load and to set the same output voltage for both
outputs. Outputs A and B are fused using 120mA 500V anode fuses. Built-in analog meters are used to measure the output voltage and drawn current
- voltmeter up to 400 V (probably 500uA sensitivity) and milliammeter up to 100 mA. A switch is used to choose whether they measure output A or B.
Some versions have only one analog meter and it is necessary to also choose whether the output voltage or current is measured.
The part C is an AC heater voltage source with one output 4V 3A, two outputs 6.3V 2A and one output 12.6V 1A (unregulated), protected by a thermal fuse of the
transformer. These four outputs are isolated from each other and can be connected to the ground or in series, the pair of 6.3V outputs probably also in parallel.
The device is equipped with tubes: 2x AZ4 (two-way rectifier), 2x 6L50 (power beam tetrode), 2x 6F36 (HF steep pentode), 2x 12TA31 (gas discharge regulator).
There were more versions, the last ones had a solid state rectifier. Some (probably later) only one hand analog meter.
Some versions had 1kΩ power resistors in place of the T4 and T5 inductors, with 6L50 anodes connected before these resistors.
The device is powered from a 120V or 220V 50Hz mains (all 3 selectors must be switched correctly), the power consumption is up to 280W at maximum load.
Dimensions WxHxD: 195 x 270 x 345 mm, weight 17 kg.
I got my hands on 2 pieces of this power supply:
● The first one is from the mid-1960s, a version without iron chokes, 1kΩ resistors instead (one burnt), but it still has two meters.
So it is something between schematics I and II (mostly corresponds to schematic II, except for 2 meters). It's mostly complete and hasn't been hit that hard by a DIYer,
except for some missing screws and tube covers. The fuse holder, potentiometer and some resistors were changed, the voltmeter does not work, the glass of the mA meter fell out.
One 50uF 350V electrolyte leaked out (that's why the 1kΩ resistor going to it probably burned). The condition looks good enough for me to start the restoration.
The cover is missing, but the one from the other piece will be used.
● The second one is from the late 1950s, still a version with iron chokes, it corresponded to schematic I. This piece has been hit very hard by the DIYer-modifier.
Lots of botch repairs and changes, basically most of the source completely redone, but not finished. Loose wires are hanging everywhere, tubes are missing and many other things.
The mA meter does not work. He converted one section to a silicon rectifier and even rewound one anode transformer! I don't know if it was faulty or if he needed it different.
The core was assembled very hastily. It's hard to rely on the safety of such a transformer. I have no idea where he was aiming with all those unfinished modifications.
This is basically a death sentence: this piece will be the donor of parts. The cover from it fits the first one with a slight modification of the screw holes.
The photos of this one are marked by a red frame.





















